REFMOT201
REFMOT201 - Reference Design
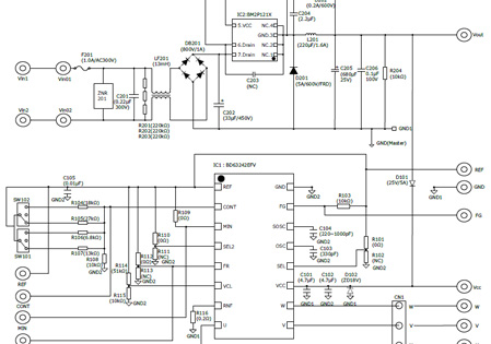
AC supply, Sensor-less, Three Phase Brushless DC motor drive
An evaluation board that enables direct input of AC power to a BLDC motor unit by installing an ACDC converter circuit in the drive circuit for a three phase DC brushless motor (hereafter BLDC motor) . This is an evaluation board that enables direct input of AC power to the BLDC motor unit. Targeting small motors up to 10W class, this evaluation board has a three phase motor driver + ACDC converter (12V output) on one small board. It is possible to drive a three phase BLDC motor with an AC motor interface.
- Input AC power supply voltage 90to264V
- Motor DC voltage 10.4to13.2V
- Output current 1.0A(max)
- Sensorless 12V three phase brushless DC motor drive
- Motor driver: Motor driver LSI
- Sine wave commutation PWM drive
- Speed control by DC/PWM input
- Rotation direction setting
- Rotation speed pulse signal output (FG, 1/2FG)
Design Resources
Specifications
| Board Number | Input voltage | Output current | Driving method | Other features | Size | ||||||||||
|---|---|---|---|---|---|---|---|---|---|---|---|---|---|---|---|
| RMS308NA-008 | Input AC power supply voltage 90V to 264V, motor DC voltage 10.4V to 13.2V | 1A(Max.) depends on current capability of motor driver LSI | Sensorless sine-wave commutation drive ( Three-phase brushless DC motor ) | Input: Control input (DC or PWM), Rotation direction switching. Output: FG output. |
55mm×55mm |
Distribution Inventory
| Board Number | Distributor | Quantity Available |
|---|
Key Components
| Board Number | Product Category | Part Number | Datasheet | Status | SPICE | LTspice® ? | Thermal Model | Symbol & Footprint | 3D STEP | Samacsys ECAD Library | Calc Tool | ROHM Solution Simulator |
|---|---|---|---|---|---|---|---|---|---|---|---|---|
| RMS308NA-008 | AC/DC Converters ICs | BM2P121X-Z | - | Recommended | - | - | - | - | ||||
| RMS308NA-008 | 3-Phase Brushless DC Motor Drivers | BD63242EFV | - | Recommended | - | - |
