相关信息
罗姆传感器
罗姆集团的传感器产品介绍特设网页
从零开始,电子工程超入门
Arduino上进行使用传感器的开发,非常轻松!搭载8种传感器的罗姆传感器评估套件用后感。
脉搏是指随着心脏输出血液发生的血管的容积变化。可通过绿色LED和光学传感器测量这种容积变化,检测脉搏。在传感器部位搭载适合脉搏检测的光学滤波器,能够大幅降低红外光、红色光等外部干扰光的影响。即便是在室外等地方也能捕获高质量的脉搏信号。
通过运用ROHM长年积累的光学传感器技术,还能大幅度提高传感部位的灵敏度。能够对应亮度小的低VF LED,因此无需升压电路等外置电路,实现了低功耗的脉搏传感器系统。
能够为电池容量有限的可穿戴式设备等提供长时间驱动。

购买传感器评估套件
数据表
引脚输出/Shield信息
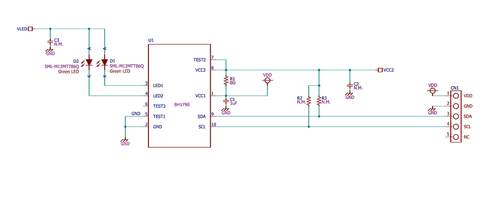
电路图

电路板布局
硬件设定

- 在I2C的区域插入板卡
- 电源电压的设定(3.0V)
- VLED电源连接至5.0V
手册
软件





